木星大気における平均的な流れ場と凝結成分の分布を数値的に求める.
|
温位の時間変化
|
仮温位の時間変化
|
相当温位の時間変化
|
鉛直速度の自乗平均
|
運動エネルギー
|
凝結成分気体混合比(赤: H2O, 緑: H2S, 青: NH3)
|
H2O 蒸気混合比
|
H2S 蒸気混合比
|
NH3 蒸気混合比
|
凝結物混合比(赤: H2O, 緑: NH4SH, 青: NH3)
|
H2O 雲と雨の混合比
|
NH3 雲と雨の混合比
|
NH4SH 雲と雨の混合比
|
H2O 相対湿度
|
NH3 相対湿度
|
NH4SH 平衡状態からのずれ
|
凝結と反応による温位変化
|
浮力
|
浮力(温度の寄与)
|
浮力(分子量の寄与)
|
浮力(引きづりの効果)
|
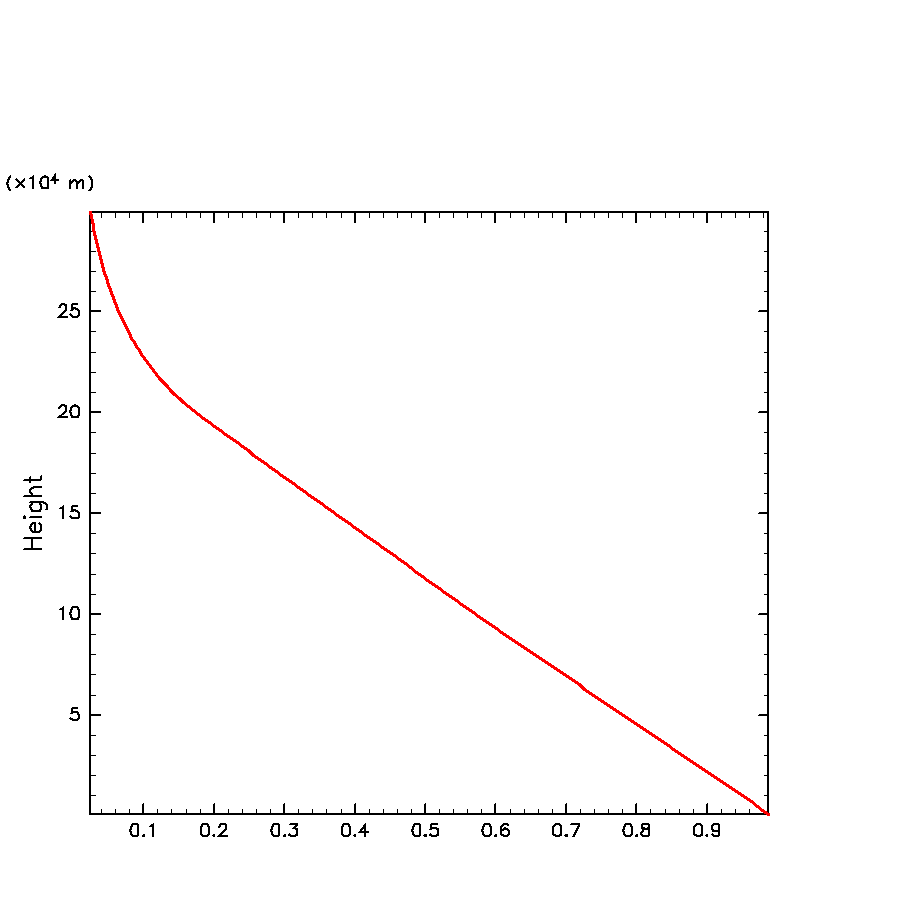
安定度
|
安定度(温度の寄与)
|
安定度(分子量の寄与)
|
PotTempAnal.png
|
VPotTempAnal.png
|
EqPotTempAnal.png
|
VelZDev.png
|
KEnergy.png
|
MixRtAnal-gas_lin.png
|
MixRtAnal-gas_H2O_lin.png
|
MixRtAnal-gas_H2S_lin.png
|
MixRtAnal-gas_NH3_lin.png
|
MixRtAnal-cnd.png
|
MixRtAnal-cnd_H2O.png
|
MixRtAnal-cnd_NH3.png
|
MixRtAnal-cnd_NH4SH.png
|
MixRtAnal-Hum_H2O_lin.png
|
MixRtAnal-Hum_NH3_lin.png
|
MixRtAnal-EqConst_NH4SH_lin.png
|
PotTemp-cndvap_lin.png
|
BuoyAnal_lin.png
|
BuoyAnal-temp_lin.png
|
BuoyAnal-molwt_lin.png
|
BuoyAnal-drag_lin.png
|
StabAnal_lin.png
|
StabAnal-temp_lin.png
|
StabAnal-molwt_lin.png
|
|
|
|
|
|
|
MixRtAnal-gas.png
|
MixRtAnal-gas_H2O.png
|
MixRtAnal-gas_H2S.png
|
MixRtAnal-gas_NH3.png
|
|
|
|
|
|
|
|
PotTemp-cndvap.png
|
BuoyAnal.png
|
BuoyAnal-temp.png
|
BuoyAnal-molwt.png
|
BuoyAnal-drag.png
|
StabAnal.png
|
StabAnal-temp.png
|
StabAnal-molwt.png
|
|
H2O 蒸気の移流による混合比変化
|
H2O 蒸気の乱流拡散による混合比変化
|
H2O 蒸気の数値拡散による混合比変化
|
H2O 蒸気の穴埋めプログラムによる混合比変化
|
H2O 蒸気の穴埋めプログラム(2)凝結による混合比変化
|
H2O 蒸気の凝結/蒸発による混合比変化
|
H2O 蒸気の地表面フラックスによる混合比変化
|
|
|
|
|
|
|
|
|
|
|
|
|
|
|
|
|
|
MixRt-cndvap-all_H2O-g_Adv.png
|
MixRt-cndvap-all_H2O-g_Turb.png
|
MixRt-cndvap-all_H2O-g_Diff.png
|
MixRt-cndvap-all_H2O-g_Fill1.png
|
MixRt-cndvap-all_H2O-g_Fill2.png
|
MixRt-cndvap-all_H2O-g_Cond.png
|
MixRt-cndvap-all_H2O-g_Flux.png
|
|
|
|
|
|
|
|
|
|
|
|
|
|
|
|
|
|
MixRt-cndvap-all_H2O-g_Adv_lin.png
|
MixRt-cndvap-all_H2O-g_Turb_lin.png
|
MixRt-cndvap-all_H2O-g_Diff_lin.png
|
MixRt-cndvap-all_H2O-g_Fill1_lin.png
|
MixRt-cndvap-all_H2O-g_Fill2_lin.png
|
MixRt-cndvap-all_H2O-g_Cond_lin.png
|
MixRt-cndvap-all_H2O-g_Flux_lin.png
|
|
|
|
|
|
|
|
|
|
|
|
|
|
|
|
|
|
|
H2S 蒸気の移流による混合比変化
|
H2S 蒸気の乱流拡散による混合比変化
|
H2S 蒸気の数値拡散による混合比変化
|
H2S 蒸気の穴埋めプログラムによる混合比変化
|
H2S 蒸気の穴埋めプログラム(2)凝結による混合比変化
|
H2S 蒸気の凝結/蒸発による混合比変化
|
H2S 蒸気の地表面フラックスによる混合比変化
|
|
|
|
|
|
|
|
|
|
|
|
|
|
|
|
|
|
MixRt-cndvap-all_H2S-g_Adv.png
|
MixRt-cndvap-all_H2S-g_Turb.png
|
MixRt-cndvap-all_H2S-g_Diff.png
|
MixRt-cndvap-all_H2S-g_Fill1.png
|
MixRt-cndvap-all_H2S-g_Fill2.png
|
MixRt-cndvap-all_H2S-g_Cond.png
|
MixRt-cndvap-all_H2S-g_Flux.png
|
|
|
|
|
|
|
|
|
|
|
|
|
|
|
|
|
|
MixRt-cndvap-all_H2S-g_Adv_lin.png
|
MixRt-cndvap-all_H2S-g_Turb_lin.png
|
MixRt-cndvap-all_H2S-g_Diff_lin.png
|
MixRt-cndvap-all_H2S-g_Fill1_lin.png
|
MixRt-cndvap-all_H2S-g_Fill2_lin.png
|
MixRt-cndvap-all_H2S-g_Cond.png
|
MixRt-cndvap-all_H2S-g_Flux.png
|
|
|
|
|
|
|
|
|
|
|
|
|
|
|
|
|
|
|
NH3 蒸気の移流による混合比変化
|
NH3 蒸気の乱流拡散による混合比変化
|
NH3 蒸気の数値拡散による混合比変化
|
NH3 蒸気の穴埋めプログラムによる混合比変化
|
NH3 蒸気の穴埋めプログラム(2)凝結による混合比変化
|
NH3 蒸気の凝結/蒸発による混合比変化
|
NH3 蒸気の地表面フラックスによる混合比変化
|
|
|
|
|
|
|
|
|
|
|
|
|
|
|
|
|
|
MixRt-cndvap-all_NH3-g_Adv.png
|
MixRt-cndvap-all_NH3-g_Turb.png
|
MixRt-cndvap-all_NH3-g_Diff.png
|
MixRt-cndvap-all_NH3-g_Fill1.png
|
MixRt-cndvap-all_NH3-g_Fill2.png
|
MixRt-cndvap-all_NH3-g_Cond.png
|
MixRt-cndvap-all_NH3-g_Flux.png
|
|
|
|
|
|
|
|
|
|
|
|
|
|
|
|
|
|
MixRt-cndvap-all_NH3-g_Adv_lin.png
|
MixRt-cndvap-all_NH3-g_Turb_lin.png
|
MixRt-cndvap-all_NH3-g_Diff_lin.png
|
MixRt-cndvap-all_NH3-g_Fill1_lin.png
|
MixRt-cndvap-all_NH3-g_Fill2_lin.png
|
MixRt-cndvap-all_NH3-g_Cond_lin.png
|
MixRt-cndvap-all_NH3-g_Flux_lin.png
|
|
|
|
|
|
|
|
|
|
|
|
|
|
|
|
|
|
|
温度の基本場
|
温位の基本場
|
圧力の基本場
|
エクスナー関数の基本場
|
密度の基本場
|
音波速度の基本場
|
分子量の寄与の基本場
|
H2O 蒸気の混合比の基本場
|
H2S 蒸気の混合比の基本場
|
NH3 蒸気の混合比の基本場
|
|
|
|
|
|
|
|
|
|
|
|
|
|
|
TempBasicZ.png
|
PotTempBasicZ.png
|
PressBasicZ.png
|
ExnerBasicZ.png
|
DensBasicZ.png
|
VelSoundBasicZ.png
|
EffMolWtBasicZ.png
|
H2O-gBasicZ.png
|
H2S-gBasicZ.png
|
NH3-gBasicZ.png
|
|
|
|
|
|
|
|
|
|
|
|
|
|
|
|
温位偏差(初期値からのずれ)
|
温位偏差(水平平均からのずれ)
|
仮温位偏差(初期値からのずれ)
|
水平風速
|
鉛直風速
|
流線関数(線型プロット)
|
凝結成分気体混合比(赤: H2O, 緑: H2S, 青: NH3)
|
凝結物混合比(赤: H2O, 緑: NH4SH, 青: NH3)
|
NH4SH の相平衡からのずれ
|
H2O 相対湿度
|
NH3 相対湿度
|
凝結成分気体混合比の水平・時間平均(赤: H2O, 緑: H2S, 青: NH3)
|
凝結物混合比の水平・時間平均(赤: H2O, 緑: NH4SH, 青: NH3)
|
安定度
|
加熱率
|
H2O 蒸気の混合比
|
H2S 蒸気の混合比
|
NH3 蒸気の混合比
|
H2O 雲と雨の混合比
|
NH4SH 雲と雨の混合比
|
NH3 雲と雨の混合比
|
|
|
|
PotTemp_t05100000.png
|
PotTempAnm_t05100000.png
|
VPotTemp_t05100000.png
|
VelX_t05100000.png
|
VelZ_t05100000.png
|
StrmFunc_lin_t05100000.png
|
Gas_lin_t05100000.png
|
Cloud-Rain_t05100000.png
|
EqConst_lin_t05100000.png
|
Humidity_H2O-g_lin_t05100000.png
|
Humidity_NH3-g_lin_t05100000.png
|
gas-mean_t05100000.png
|
MixRt-cnd-mean_t05100000.png
|
Stab-mean_t05100000.png
|
HeatingRate_t05100000.png
|
H2O-g_lin_t05100000.png
|
H2S-g_lin_t05100000.png
|
NH3-g_lin_t05100000.png
|
H2O-s_t05100000.png
|
NH4SH-s_t05100000.png
|
NH3-s_t05100000.png
|
|
|
|
PotTemp_t05200000.png
|
PotTempAnm_t05200000.png
|
VPotTemp_t05200000.png
|
VelX_t05200000.png
|
VelZ_t05200000.png
|
StrmFunc_lin_t05200000.png
|
Gas_lin_t05200000.png
|
Cloud-Rain_t05200000.png
|
EqConst_lin_t05200000.png
|
Humidity_H2O-g_lin_t05200000.png
|
Humidity_NH3-g_lin_t05200000.png
|
gas-mean_t05200000.png
|
MixRt-cnd-mean_t05200000.png
|
Stab-mean_t05200000.png
|
HeatingRate_t05200000.png
|
H2O-g_lin_t05200000.png
|
H2S-g_lin_t05200000.png
|
NH3-g_lin_t05200000.png
|
H2O-s_t05200000.png
|
NH4SH-s_t05200000.png
|
NH3-s_t05200000.png
|
|
|
|
PotTemp_t05300000.png
|
PotTempAnm_t05300000.png
|
VPotTemp_t05300000.png
|
VelX_t05300000.png
|
VelZ_t05300000.png
|
StrmFunc_lin_t05300000.png
|
Gas_lin_t05300000.png
|
Cloud-Rain_t05300000.png
|
EqConst_lin_t05300000.png
|
Humidity_H2O-g_lin_t05300000.png
|
Humidity_NH3-g_lin_t05300000.png
|
gas-mean_t05300000.png
|
MixRt-cnd-mean_t05300000.png
|
Stab-mean_t05300000.png
|
HeatingRate_t05300000.png
|
H2O-g_lin_t05300000.png
|
H2S-g_lin_t05300000.png
|
NH3-g_lin_t05300000.png
|
H2O-s_t05300000.png
|
NH4SH-s_t05300000.png
|
NH3-s_t05300000.png
|
|
|
|
PotTemp_t05400000.png
|
PotTempAnm_t05400000.png
|
VPotTemp_t05400000.png
|
VelX_t05400000.png
|
VelZ_t05400000.png
|
StrmFunc_lin_t05400000.png
|
Gas_lin_t05400000.png
|
Cloud-Rain_t05400000.png
|
EqConst_lin_t05400000.png
|
Humidity_H2O-g_lin_t05400000.png
|
Humidity_NH3-g_lin_t05400000.png
|
gas-mean_t05400000.png
|
MixRt-cnd-mean_t05400000.png
|
Stab-mean_t05400000.png
|
HeatingRate_t05400000.png
|
H2O-g_lin_t05400000.png
|
H2S-g_lin_t05400000.png
|
NH3-g_lin_t05400000.png
|
H2O-s_t05400000.png
|
NH4SH-s_t05400000.png
|
NH3-s_t05400000.png
|
|
|
|
PotTemp_t05500000.png
|
PotTempAnm_t05500000.png
|
VPotTemp_t05500000.png
|
VelX_t05500000.png
|
VelZ_t05500000.png
|
StrmFunc_lin_t05500000.png
|
Gas_lin_t05500000.png
|
Cloud-Rain_t05500000.png
|
EqConst_lin_t05500000.png
|
Humidity_H2O-g_lin_t05500000.png
|
Humidity_NH3-g_lin_t05500000.png
|
gas-mean_t05500000.png
|
MixRt-cnd-mean_t05500000.png
|
Stab-mean_t05500000.png
|
HeatingRate_t05500000.png
|
H2O-g_lin_t05500000.png
|
H2S-g_lin_t05500000.png
|
NH3-g_lin_t05500000.png
|
H2O-s_t05500000.png
|
NH4SH-s_t05500000.png
|
NH3-s_t05500000.png
|
|
|
|
PotTemp_t05600000.png
|
PotTempAnm_t05600000.png
|
VPotTemp_t05600000.png
|
VelX_t05600000.png
|
VelZ_t05600000.png
|
StrmFunc_lin_t05600000.png
|
Gas_lin_t05600000.png
|
Cloud-Rain_t05600000.png
|
EqConst_lin_t05600000.png
|
Humidity_H2O-g_lin_t05600000.png
|
Humidity_NH3-g_lin_t05600000.png
|
gas-mean_t05600000.png
|
MixRt-cnd-mean_t05600000.png
|
Stab-mean_t05600000.png
|
HeatingRate_t05600000.png
|
H2O-g_lin_t05600000.png
|
H2S-g_lin_t05600000.png
|
NH3-g_lin_t05600000.png
|
H2O-s_t05600000.png
|
NH4SH-s_t05600000.png
|
NH3-s_t05600000.png
|
|
|
|
PotTemp_t05700000.png
|
PotTempAnm_t05700000.png
|
VPotTemp_t05700000.png
|
VelX_t05700000.png
|
VelZ_t05700000.png
|
StrmFunc_lin_t05700000.png
|
Gas_lin_t05700000.png
|
Cloud-Rain_t05700000.png
|
EqConst_lin_t05700000.png
|
Humidity_H2O-g_lin_t05700000.png
|
Humidity_NH3-g_lin_t05700000.png
|
gas-mean_t05700000.png
|
MixRt-cnd-mean_t05700000.png
|
Stab-mean_t05700000.png
|
HeatingRate_t05700000.png
|
H2O-g_lin_t05700000.png
|
H2S-g_lin_t05700000.png
|
NH3-g_lin_t05700000.png
|
H2O-s_t05700000.png
|
NH4SH-s_t05700000.png
|
NH3-s_t05700000.png
|
|
|
|
PotTemp_t05800000.png
|
PotTempAnm_t05800000.png
|
VPotTemp_t05800000.png
|
VelX_t05800000.png
|
VelZ_t05800000.png
|
StrmFunc_lin_t05800000.png
|
Gas_lin_t05800000.png
|
Cloud-Rain_t05800000.png
|
EqConst_lin_t05800000.png
|
Humidity_H2O-g_lin_t05800000.png
|
Humidity_NH3-g_lin_t05800000.png
|
gas-mean_t05800000.png
|
MixRt-cnd-mean_t05800000.png
|
Stab-mean_t05800000.png
|
HeatingRate_t05800000.png
|
H2O-g_lin_t05800000.png
|
H2S-g_lin_t05800000.png
|
NH3-g_lin_t05800000.png
|
H2O-s_t05800000.png
|
NH4SH-s_t05800000.png
|
NH3-s_t05800000.png
|
|
|
|
PotTemp_t05900000.png
|
PotTempAnm_t05900000.png
|
VPotTemp_t05900000.png
|
VelX_t05900000.png
|
VelZ_t05900000.png
|
StrmFunc_lin_t05900000.png
|
Gas_lin_t05900000.png
|
Cloud-Rain_t05900000.png
|
EqConst_lin_t05900000.png
|
Humidity_H2O-g_lin_t05900000.png
|
Humidity_NH3-g_lin_t05900000.png
|
gas-mean_t05900000.png
|
MixRt-cnd-mean_t05900000.png
|
Stab-mean_t05900000.png
|
HeatingRate_t05900000.png
|
H2O-g_lin_t05900000.png
|
H2S-g_lin_t05900000.png
|
NH3-g_lin_t05900000.png
|
H2O-s_t05900000.png
|
NH4SH-s_t05900000.png
|
NH3-s_t05900000.png
|
|
|
|
PotTemp_t06000000.png
|
PotTempAnm_t06000000.png
|
VPotTemp_t06000000.png
|
VelX_t06000000.png
|
VelZ_t06000000.png
|
StrmFunc_lin_t06000000.png
|
Gas_lin_t06000000.png
|
Cloud-Rain_t06000000.png
|
EqConst_lin_t06000000.png
|
Humidity_H2O-g_lin_t06000000.png
|
Humidity_NH3-g_lin_t06000000.png
|
gas-mean_t06000000.png
|
MixRt-cnd-mean_t06000000.png
|
Stab-mean_t06000000.png
|
HeatingRate_t06000000.png
|
H2O-g_lin_t06000000.png
|
H2S-g_lin_t06000000.png
|
NH3-g_lin_t06000000.png
|
H2O-s_t06000000.png
|
NH4SH-s_t06000000.png
|
NH3-s_t06000000.png
|
|
|
|
|
温位偏差(初期値からのずれ)
|
温位偏差(水平平均からのずれ)
|
仮温位偏差(初期値からのずれ)
|
水平風速
|
鉛直風速
|
流線関数(線型プロット)
|
凝結成分気体混合比(赤: H2O, 緑: H2S, 青: NH3)
|
凝結物混合比(赤: H2O, 緑: NH4SH, 青: NH3)
|
NH4SH の相平衡からのずれ
|
H2O 相対湿度
|
NH3 相対湿度
|
凝結成分気体混合比の水平・時間平均(赤: H2O, 緑: H2S, 青: NH3)
|
凝結物混合比の水平・時間平均(赤: H2O, 緑: NH4SH, 青: NH3)
|
安定度
|
加熱率
|
H2O 蒸気の混合比
|
H2S 蒸気の混合比
|
NH3 蒸気の混合比
|
H2O 雲と雨の混合比
|
NH4SH 雲と雨の混合比
|
NH3 雲と雨の混合比
|
|
|
|
PotTemp_t06100000.png
|
PotTempAnm_t06100000.png
|
VPotTemp_t06100000.png
|
VelX_t06100000.png
|
VelZ_t06100000.png
|
StrmFunc_lin_t06100000.png
|
Gas_lin_t06100000.png
|
Cloud-Rain_t06100000.png
|
EqConst_lin_t06100000.png
|
Humidity_H2O-g_lin_t06100000.png
|
Humidity_NH3-g_lin_t06100000.png
|
gas-mean_t06100000.png
|
MixRt-cnd-mean_t06100000.png
|
Stab-mean_t06100000.png
|
HeatingRate_t06100000.png
|
H2O-g_lin_t06100000.png
|
H2S-g_lin_t06100000.png
|
NH3-g_lin_t06100000.png
|
H2O-s_t06100000.png
|
NH4SH-s_t06100000.png
|
NH3-s_t06100000.png
|
|
|
|
PotTemp_t06200000.png
|
PotTempAnm_t06200000.png
|
VPotTemp_t06200000.png
|
VelX_t06200000.png
|
VelZ_t06200000.png
|
StrmFunc_lin_t06200000.png
|
Gas_lin_t06200000.png
|
Cloud-Rain_t06200000.png
|
EqConst_lin_t06200000.png
|
Humidity_H2O-g_lin_t06200000.png
|
Humidity_NH3-g_lin_t06200000.png
|
gas-mean_t06200000.png
|
MixRt-cnd-mean_t06200000.png
|
Stab-mean_t06200000.png
|
HeatingRate_t06200000.png
|
H2O-g_lin_t06200000.png
|
H2S-g_lin_t06200000.png
|
NH3-g_lin_t06200000.png
|
H2O-s_t06200000.png
|
NH4SH-s_t06200000.png
|
NH3-s_t06200000.png
|
|
|
|
PotTemp_t06300000.png
|
PotTempAnm_t06300000.png
|
VPotTemp_t06300000.png
|
VelX_t06300000.png
|
VelZ_t06300000.png
|
StrmFunc_lin_t06300000.png
|
Gas_lin_t06300000.png
|
Cloud-Rain_t06300000.png
|
EqConst_lin_t06300000.png
|
Humidity_H2O-g_lin_t06300000.png
|
Humidity_NH3-g_lin_t06300000.png
|
gas-mean_t06300000.png
|
MixRt-cnd-mean_t06300000.png
|
Stab-mean_t06300000.png
|
HeatingRate_t06300000.png
|
H2O-g_lin_t06300000.png
|
H2S-g_lin_t06300000.png
|
NH3-g_lin_t06300000.png
|
H2O-s_t06300000.png
|
NH4SH-s_t06300000.png
|
NH3-s_t06300000.png
|
|
|
|
PotTemp_t06400000.png
|
PotTempAnm_t06400000.png
|
VPotTemp_t06400000.png
|
VelX_t06400000.png
|
VelZ_t06400000.png
|
StrmFunc_lin_t06400000.png
|
Gas_lin_t06400000.png
|
Cloud-Rain_t06400000.png
|
EqConst_lin_t06400000.png
|
Humidity_H2O-g_lin_t06400000.png
|
Humidity_NH3-g_lin_t06400000.png
|
gas-mean_t06400000.png
|
MixRt-cnd-mean_t06400000.png
|
Stab-mean_t06400000.png
|
HeatingRate_t06400000.png
|
H2O-g_lin_t06400000.png
|
H2S-g_lin_t06400000.png
|
NH3-g_lin_t06400000.png
|
H2O-s_t06400000.png
|
NH4SH-s_t06400000.png
|
NH3-s_t06400000.png
|
|
|
|
PotTemp_t06500000.png
|
PotTempAnm_t06500000.png
|
VPotTemp_t06500000.png
|
VelX_t06500000.png
|
VelZ_t06500000.png
|
StrmFunc_lin_t06500000.png
|
Gas_lin_t06500000.png
|
Cloud-Rain_t06500000.png
|
EqConst_lin_t06500000.png
|
Humidity_H2O-g_lin_t06500000.png
|
Humidity_NH3-g_lin_t06500000.png
|
gas-mean_t06500000.png
|
MixRt-cnd-mean_t06500000.png
|
Stab-mean_t06500000.png
|
HeatingRate_t06500000.png
|
H2O-g_lin_t06500000.png
|
H2S-g_lin_t06500000.png
|
NH3-g_lin_t06500000.png
|
H2O-s_t06500000.png
|
NH4SH-s_t06500000.png
|
NH3-s_t06500000.png
|
|
|
|
PotTemp_t06600000.png
|
PotTempAnm_t06600000.png
|
VPotTemp_t06600000.png
|
VelX_t06600000.png
|
VelZ_t06600000.png
|
StrmFunc_lin_t06600000.png
|
Gas_lin_t06600000.png
|
Cloud-Rain_t06600000.png
|
EqConst_lin_t06600000.png
|
Humidity_H2O-g_lin_t06600000.png
|
Humidity_NH3-g_lin_t06600000.png
|
gas-mean_t06600000.png
|
MixRt-cnd-mean_t06600000.png
|
Stab-mean_t06600000.png
|
HeatingRate_t06600000.png
|
H2O-g_lin_t06600000.png
|
H2S-g_lin_t06600000.png
|
NH3-g_lin_t06600000.png
|
H2O-s_t06600000.png
|
NH4SH-s_t06600000.png
|
NH3-s_t06600000.png
|
|
|
|
PotTemp_t06700000.png
|
PotTempAnm_t06700000.png
|
VPotTemp_t06700000.png
|
VelX_t06700000.png
|
VelZ_t06700000.png
|
StrmFunc_lin_t06700000.png
|
Gas_lin_t06700000.png
|
Cloud-Rain_t06700000.png
|
EqConst_lin_t06700000.png
|
Humidity_H2O-g_lin_t06700000.png
|
Humidity_NH3-g_lin_t06700000.png
|
gas-mean_t06700000.png
|
MixRt-cnd-mean_t06700000.png
|
Stab-mean_t06700000.png
|
HeatingRate_t06700000.png
|
H2O-g_lin_t06700000.png
|
H2S-g_lin_t06700000.png
|
NH3-g_lin_t06700000.png
|
H2O-s_t06700000.png
|
NH4SH-s_t06700000.png
|
NH3-s_t06700000.png
|
|
|
|
PotTemp_t06800000.png
|
PotTempAnm_t06800000.png
|
VPotTemp_t06800000.png
|
VelX_t06800000.png
|
VelZ_t06800000.png
|
StrmFunc_lin_t06800000.png
|
Gas_lin_t06800000.png
|
Cloud-Rain_t06800000.png
|
EqConst_lin_t06800000.png
|
Humidity_H2O-g_lin_t06800000.png
|
Humidity_NH3-g_lin_t06800000.png
|
gas-mean_t06800000.png
|
MixRt-cnd-mean_t06800000.png
|
Stab-mean_t06800000.png
|
HeatingRate_t06800000.png
|
H2O-g_lin_t06800000.png
|
H2S-g_lin_t06800000.png
|
NH3-g_lin_t06800000.png
|
H2O-s_t06800000.png
|
NH4SH-s_t06800000.png
|
NH3-s_t06800000.png
|
|
|
|
PotTemp_t06900000.png
|
PotTempAnm_t06900000.png
|
VPotTemp_t06900000.png
|
VelX_t06900000.png
|
VelZ_t06900000.png
|
StrmFunc_lin_t06900000.png
|
Gas_lin_t06900000.png
|
Cloud-Rain_t06900000.png
|
EqConst_lin_t06900000.png
|
Humidity_H2O-g_lin_t06900000.png
|
Humidity_NH3-g_lin_t06900000.png
|
gas-mean_t06900000.png
|
MixRt-cnd-mean_t06900000.png
|
Stab-mean_t06900000.png
|
HeatingRate_t06900000.png
|
H2O-g_lin_t06900000.png
|
H2S-g_lin_t06900000.png
|
NH3-g_lin_t06900000.png
|
H2O-s_t06900000.png
|
NH4SH-s_t06900000.png
|
NH3-s_t06900000.png
|
|
|
|
PotTemp_t07000000.png
|
PotTempAnm_t07000000.png
|
VPotTemp_t07000000.png
|
VelX_t07000000.png
|
VelZ_t07000000.png
|
StrmFunc_lin_t07000000.png
|
Gas_lin_t07000000.png
|
Cloud-Rain_t07000000.png
|
EqConst_lin_t07000000.png
|
Humidity_H2O-g_lin_t07000000.png
|
Humidity_NH3-g_lin_t07000000.png
|
gas-mean_t07000000.png
|
MixRt-cnd-mean_t07000000.png
|
Stab-mean_t07000000.png
|
HeatingRate_t07000000.png
|
H2O-g_lin_t07000000.png
|
H2S-g_lin_t07000000.png
|
NH3-g_lin_t07000000.png
|
H2O-s_t07000000.png
|
NH4SH-s_t07000000.png
|
NH3-s_t07000000.png
|
|
|
|
|
温位偏差(初期値からのずれ)
|
温位偏差(水平平均からのずれ)
|
仮温位偏差(初期値からのずれ)
|
水平風速
|
鉛直風速
|
流線関数(線型プロット)
|
凝結成分気体混合比(赤: H2O, 緑: H2S, 青: NH3)
|
凝結物混合比(赤: H2O, 緑: NH4SH, 青: NH3)
|
NH4SH の相平衡からのずれ
|
H2O 相対湿度
|
NH3 相対湿度
|
凝結成分気体混合比の水平・時間平均(赤: H2O, 緑: H2S, 青: NH3)
|
凝結物混合比の水平・時間平均(赤: H2O, 緑: NH4SH, 青: NH3)
|
安定度
|
加熱率
|
H2O 蒸気の混合比
|
H2S 蒸気の混合比
|
NH3 蒸気の混合比
|
H2O 雲と雨の混合比
|
NH4SH 雲と雨の混合比
|
NH3 雲と雨の混合比
|
|
|
|
PotTemp_t07100000.png
|
PotTempAnm_t07100000.png
|
VPotTemp_t07100000.png
|
VelX_t07100000.png
|
VelZ_t07100000.png
|
StrmFunc_lin_t07100000.png
|
Gas_lin_t07100000.png
|
Cloud-Rain_t07100000.png
|
EqConst_lin_t07100000.png
|
Humidity_H2O-g_lin_t07100000.png
|
Humidity_NH3-g_lin_t07100000.png
|
gas-mean_t07100000.png
|
MixRt-cnd-mean_t07100000.png
|
Stab-mean_t07100000.png
|
HeatingRate_t07100000.png
|
H2O-g_lin_t07100000.png
|
H2S-g_lin_t07100000.png
|
NH3-g_lin_t07100000.png
|
H2O-s_t07100000.png
|
NH4SH-s_t07100000.png
|
NH3-s_t07100000.png
|
|
|
|
PotTemp_t07200000.png
|
PotTempAnm_t07200000.png
|
VPotTemp_t07200000.png
|
VelX_t07200000.png
|
VelZ_t07200000.png
|
StrmFunc_lin_t07200000.png
|
Gas_lin_t07200000.png
|
Cloud-Rain_t07200000.png
|
EqConst_lin_t07200000.png
|
Humidity_H2O-g_lin_t07200000.png
|
Humidity_NH3-g_lin_t07200000.png
|
gas-mean_t07200000.png
|
MixRt-cnd-mean_t07200000.png
|
Stab-mean_t07200000.png
|
HeatingRate_t07200000.png
|
H2O-g_lin_t07200000.png
|
H2S-g_lin_t07200000.png
|
NH3-g_lin_t07200000.png
|
H2O-s_t07200000.png
|
NH4SH-s_t07200000.png
|
NH3-s_t07200000.png
|
|
|
|
PotTemp_t07300000.png
|
PotTempAnm_t07300000.png
|
VPotTemp_t07300000.png
|
VelX_t07300000.png
|
VelZ_t07300000.png
|
StrmFunc_lin_t07300000.png
|
Gas_lin_t07300000.png
|
Cloud-Rain_t07300000.png
|
EqConst_lin_t07300000.png
|
Humidity_H2O-g_lin_t07300000.png
|
Humidity_NH3-g_lin_t07300000.png
|
gas-mean_t07300000.png
|
MixRt-cnd-mean_t07300000.png
|
Stab-mean_t07300000.png
|
HeatingRate_t07300000.png
|
H2O-g_lin_t07300000.png
|
H2S-g_lin_t07300000.png
|
NH3-g_lin_t07300000.png
|
H2O-s_t07300000.png
|
NH4SH-s_t07300000.png
|
NH3-s_t07300000.png
|
|
|
|
PotTemp_t07400000.png
|
PotTempAnm_t07400000.png
|
VPotTemp_t07400000.png
|
VelX_t07400000.png
|
VelZ_t07400000.png
|
StrmFunc_lin_t07400000.png
|
Gas_lin_t07400000.png
|
Cloud-Rain_t07400000.png
|
EqConst_lin_t07400000.png
|
Humidity_H2O-g_lin_t07400000.png
|
Humidity_NH3-g_lin_t07400000.png
|
gas-mean_t07400000.png
|
MixRt-cnd-mean_t07400000.png
|
Stab-mean_t07400000.png
|
HeatingRate_t07400000.png
|
H2O-g_lin_t07400000.png
|
H2S-g_lin_t07400000.png
|
NH3-g_lin_t07400000.png
|
H2O-s_t07400000.png
|
NH4SH-s_t07400000.png
|
NH3-s_t07400000.png
|
|
|
|
PotTemp_t07500000.png
|
PotTempAnm_t07500000.png
|
VPotTemp_t07500000.png
|
VelX_t07500000.png
|
VelZ_t07500000.png
|
StrmFunc_lin_t07500000.png
|
Gas_lin_t07500000.png
|
Cloud-Rain_t07500000.png
|
EqConst_lin_t07500000.png
|
Humidity_H2O-g_lin_t07500000.png
|
Humidity_NH3-g_lin_t07500000.png
|
gas-mean_t07500000.png
|
MixRt-cnd-mean_t07500000.png
|
Stab-mean_t07500000.png
|
HeatingRate_t07500000.png
|
H2O-g_lin_t07500000.png
|
H2S-g_lin_t07500000.png
|
NH3-g_lin_t07500000.png
|
H2O-s_t07500000.png
|
NH4SH-s_t07500000.png
|
NH3-s_t07500000.png
|
|
|
|
PotTemp_t07600000.png
|
PotTempAnm_t07600000.png
|
VPotTemp_t07600000.png
|
VelX_t07600000.png
|
VelZ_t07600000.png
|
StrmFunc_lin_t07600000.png
|
Gas_lin_t07600000.png
|
Cloud-Rain_t07600000.png
|
EqConst_lin_t07600000.png
|
Humidity_H2O-g_lin_t07600000.png
|
Humidity_NH3-g_lin_t07600000.png
|
gas-mean_t07600000.png
|
MixRt-cnd-mean_t07600000.png
|
Stab-mean_t07600000.png
|
HeatingRate_t07600000.png
|
H2O-g_lin_t07600000.png
|
H2S-g_lin_t07600000.png
|
NH3-g_lin_t07600000.png
|
H2O-s_t07600000.png
|
NH4SH-s_t07600000.png
|
NH3-s_t07600000.png
|
|
|
|
PotTemp_t07700000.png
|
PotTempAnm_t07700000.png
|
VPotTemp_t07700000.png
|
VelX_t07700000.png
|
VelZ_t07700000.png
|
StrmFunc_lin_t07700000.png
|
Gas_lin_t07700000.png
|
Cloud-Rain_t07700000.png
|
EqConst_lin_t07700000.png
|
Humidity_H2O-g_lin_t07700000.png
|
Humidity_NH3-g_lin_t07700000.png
|
gas-mean_t07700000.png
|
MixRt-cnd-mean_t07700000.png
|
Stab-mean_t07700000.png
|
HeatingRate_t07700000.png
|
H2O-g_lin_t07700000.png
|
H2S-g_lin_t07700000.png
|
NH3-g_lin_t07700000.png
|
H2O-s_t07700000.png
|
NH4SH-s_t07700000.png
|
NH3-s_t07700000.png
|
|
|
|
PotTemp_t07800000.png
|
PotTempAnm_t07800000.png
|
VPotTemp_t07800000.png
|
VelX_t07800000.png
|
VelZ_t07800000.png
|
StrmFunc_lin_t07800000.png
|
Gas_lin_t07800000.png
|
Cloud-Rain_t07800000.png
|
EqConst_lin_t07800000.png
|
Humidity_H2O-g_lin_t07800000.png
|
Humidity_NH3-g_lin_t07800000.png
|
gas-mean_t07800000.png
|
MixRt-cnd-mean_t07800000.png
|
Stab-mean_t07800000.png
|
HeatingRate_t07800000.png
|
H2O-g_lin_t07800000.png
|
H2S-g_lin_t07800000.png
|
NH3-g_lin_t07800000.png
|
H2O-s_t07800000.png
|
NH4SH-s_t07800000.png
|
NH3-s_t07800000.png
|
|
|
|
PotTemp_t07900000.png
|
PotTempAnm_t07900000.png
|
VPotTemp_t07900000.png
|
VelX_t07900000.png
|
VelZ_t07900000.png
|
StrmFunc_lin_t07900000.png
|
Gas_lin_t07900000.png
|
Cloud-Rain_t07900000.png
|
EqConst_lin_t07900000.png
|
Humidity_H2O-g_lin_t07900000.png
|
Humidity_NH3-g_lin_t07900000.png
|
gas-mean_t07900000.png
|
MixRt-cnd-mean_t07900000.png
|
Stab-mean_t07900000.png
|
HeatingRate_t07900000.png
|
H2O-g_lin_t07900000.png
|
H2S-g_lin_t07900000.png
|
NH3-g_lin_t07900000.png
|
H2O-s_t07900000.png
|
NH4SH-s_t07900000.png
|
NH3-s_t07900000.png
|
|
|
|
PotTemp_t08000000.png
|
PotTempAnm_t08000000.png
|
VPotTemp_t08000000.png
|
VelX_t08000000.png
|
VelZ_t08000000.png
|
StrmFunc_lin_t08000000.png
|
Gas_lin_t08000000.png
|
Cloud-Rain_t08000000.png
|
EqConst_lin_t08000000.png
|
Humidity_H2O-g_lin_t08000000.png
|
Humidity_NH3-g_lin_t08000000.png
|
gas-mean_t08000000.png
|
MixRt-cnd-mean_t08000000.png
|
Stab-mean_t08000000.png
|
HeatingRate_t08000000.png
|
H2O-g_lin_t08000000.png
|
H2S-g_lin_t08000000.png
|
NH3-g_lin_t08000000.png
|
H2O-s_t08000000.png
|
NH4SH-s_t08000000.png
|
NH3-s_t08000000.png
|
|
|
|
|
温位偏差(初期値からのずれ)
|
温位偏差(水平平均からのずれ)
|
仮温位偏差(初期値からのずれ)
|
水平風速
|
鉛直風速
|
流線関数(線型プロット)
|
凝結成分気体混合比(赤: H2O, 緑: H2S, 青: NH3)
|
凝結物混合比(赤: H2O, 緑: NH4SH, 青: NH3)
|
NH4SH の相平衡からのずれ
|
H2O 相対湿度
|
NH3 相対湿度
|
凝結成分気体混合比の水平・時間平均(赤: H2O, 緑: H2S, 青: NH3)
|
凝結物混合比の水平・時間平均(赤: H2O, 緑: NH4SH, 青: NH3)
|
安定度
|
加熱率
|
H2O 蒸気の混合比
|
H2S 蒸気の混合比
|
NH3 蒸気の混合比
|
H2O 雲と雨の混合比
|
NH4SH 雲と雨の混合比
|
NH3 雲と雨の混合比
|
|
|
|
PotTemp_t08100000.png
|
PotTempAnm_t08100000.png
|
VPotTemp_t08100000.png
|
VelX_t08100000.png
|
VelZ_t08100000.png
|
StrmFunc_lin_t08100000.png
|
Gas_lin_t08100000.png
|
Cloud-Rain_t08100000.png
|
EqConst_lin_t08100000.png
|
Humidity_H2O-g_lin_t08100000.png
|
Humidity_NH3-g_lin_t08100000.png
|
gas-mean_t08100000.png
|
MixRt-cnd-mean_t08100000.png
|
Stab-mean_t08100000.png
|
HeatingRate_t08100000.png
|
H2O-g_lin_t08100000.png
|
H2S-g_lin_t08100000.png
|
NH3-g_lin_t08100000.png
|
H2O-s_t08100000.png
|
NH4SH-s_t08100000.png
|
NH3-s_t08100000.png
|
|
|
|
PotTemp_t08200000.png
|
PotTempAnm_t08200000.png
|
VPotTemp_t08200000.png
|
VelX_t08200000.png
|
VelZ_t08200000.png
|
StrmFunc_lin_t08200000.png
|
Gas_lin_t08200000.png
|
Cloud-Rain_t08200000.png
|
EqConst_lin_t08200000.png
|
Humidity_H2O-g_lin_t08200000.png
|
Humidity_NH3-g_lin_t08200000.png
|
gas-mean_t08200000.png
|
MixRt-cnd-mean_t08200000.png
|
Stab-mean_t08200000.png
|
HeatingRate_t08200000.png
|
H2O-g_lin_t08200000.png
|
H2S-g_lin_t08200000.png
|
NH3-g_lin_t08200000.png
|
H2O-s_t08200000.png
|
NH4SH-s_t08200000.png
|
NH3-s_t08200000.png
|
|
|
|
PotTemp_t08300000.png
|
PotTempAnm_t08300000.png
|
VPotTemp_t08300000.png
|
VelX_t08300000.png
|
VelZ_t08300000.png
|
StrmFunc_lin_t08300000.png
|
Gas_lin_t08300000.png
|
Cloud-Rain_t08300000.png
|
EqConst_lin_t08300000.png
|
Humidity_H2O-g_lin_t08300000.png
|
Humidity_NH3-g_lin_t08300000.png
|
gas-mean_t08300000.png
|
MixRt-cnd-mean_t08300000.png
|
Stab-mean_t08300000.png
|
HeatingRate_t08300000.png
|
H2O-g_lin_t08300000.png
|
H2S-g_lin_t08300000.png
|
NH3-g_lin_t08300000.png
|
H2O-s_t08300000.png
|
NH4SH-s_t08300000.png
|
NH3-s_t08300000.png
|
|
|
|
PotTemp_t08400000.png
|
PotTempAnm_t08400000.png
|
VPotTemp_t08400000.png
|
VelX_t08400000.png
|
VelZ_t08400000.png
|
StrmFunc_lin_t08400000.png
|
Gas_lin_t08400000.png
|
Cloud-Rain_t08400000.png
|
EqConst_lin_t08400000.png
|
Humidity_H2O-g_lin_t08400000.png
|
Humidity_NH3-g_lin_t08400000.png
|
gas-mean_t08400000.png
|
MixRt-cnd-mean_t08400000.png
|
Stab-mean_t08400000.png
|
HeatingRate_t08400000.png
|
H2O-g_lin_t08400000.png
|
H2S-g_lin_t08400000.png
|
NH3-g_lin_t08400000.png
|
H2O-s_t08400000.png
|
NH4SH-s_t08400000.png
|
NH3-s_t08400000.png
|
|
|
|
PotTemp_t08500000.png
|
PotTempAnm_t08500000.png
|
VPotTemp_t08500000.png
|
VelX_t08500000.png
|
VelZ_t08500000.png
|
StrmFunc_lin_t08500000.png
|
Gas_lin_t08500000.png
|
Cloud-Rain_t08500000.png
|
EqConst_lin_t08500000.png
|
Humidity_H2O-g_lin_t08500000.png
|
Humidity_NH3-g_lin_t08500000.png
|
gas-mean_t08500000.png
|
MixRt-cnd-mean_t08500000.png
|
Stab-mean_t08500000.png
|
HeatingRate_t08500000.png
|
H2O-g_lin_t08500000.png
|
H2S-g_lin_t08500000.png
|
NH3-g_lin_t08500000.png
|
H2O-s_t08500000.png
|
NH4SH-s_t08500000.png
|
NH3-s_t08500000.png
|
|
|
|
PotTemp_t08600000.png
|
PotTempAnm_t08600000.png
|
VPotTemp_t08600000.png
|
VelX_t08600000.png
|
VelZ_t08600000.png
|
StrmFunc_lin_t08600000.png
|
Gas_lin_t08600000.png
|
Cloud-Rain_t08600000.png
|
EqConst_lin_t08600000.png
|
Humidity_H2O-g_lin_t08600000.png
|
Humidity_NH3-g_lin_t08600000.png
|
gas-mean_t08600000.png
|
MixRt-cnd-mean_t08600000.png
|
Stab-mean_t08600000.png
|
HeatingRate_t08600000.png
|
H2O-g_lin_t08600000.png
|
H2S-g_lin_t08600000.png
|
NH3-g_lin_t08600000.png
|
H2O-s_t08600000.png
|
NH4SH-s_t08600000.png
|
NH3-s_t08600000.png
|
|
|
|
PotTemp_t08700000.png
|
PotTempAnm_t08700000.png
|
VPotTemp_t08700000.png
|
VelX_t08700000.png
|
VelZ_t08700000.png
|
StrmFunc_lin_t08700000.png
|
Gas_lin_t08700000.png
|
Cloud-Rain_t08700000.png
|
EqConst_lin_t08700000.png
|
Humidity_H2O-g_lin_t08700000.png
|
Humidity_NH3-g_lin_t08700000.png
|
gas-mean_t08700000.png
|
MixRt-cnd-mean_t08700000.png
|
Stab-mean_t08700000.png
|
HeatingRate_t08700000.png
|
H2O-g_lin_t08700000.png
|
H2S-g_lin_t08700000.png
|
NH3-g_lin_t08700000.png
|
H2O-s_t08700000.png
|
NH4SH-s_t08700000.png
|
NH3-s_t08700000.png
|
|
|
|
PotTemp_t08800000.png
|
PotTempAnm_t08800000.png
|
VPotTemp_t08800000.png
|
VelX_t08800000.png
|
VelZ_t08800000.png
|
StrmFunc_lin_t08800000.png
|
Gas_lin_t08800000.png
|
Cloud-Rain_t08800000.png
|
EqConst_lin_t08800000.png
|
Humidity_H2O-g_lin_t08800000.png
|
Humidity_NH3-g_lin_t08800000.png
|
gas-mean_t08800000.png
|
MixRt-cnd-mean_t08800000.png
|
Stab-mean_t08800000.png
|
HeatingRate_t08800000.png
|
H2O-g_lin_t08800000.png
|
H2S-g_lin_t08800000.png
|
NH3-g_lin_t08800000.png
|
H2O-s_t08800000.png
|
NH4SH-s_t08800000.png
|
NH3-s_t08800000.png
|
|
|
|
PotTemp_t08900000.png
|
PotTempAnm_t08900000.png
|
VPotTemp_t08900000.png
|
VelX_t08900000.png
|
VelZ_t08900000.png
|
StrmFunc_lin_t08900000.png
|
Gas_lin_t08900000.png
|
Cloud-Rain_t08900000.png
|
EqConst_lin_t08900000.png
|
Humidity_H2O-g_lin_t08900000.png
|
Humidity_NH3-g_lin_t08900000.png
|
gas-mean_t08900000.png
|
MixRt-cnd-mean_t08900000.png
|
Stab-mean_t08900000.png
|
HeatingRate_t08900000.png
|
H2O-g_lin_t08900000.png
|
H2S-g_lin_t08900000.png
|
NH3-g_lin_t08900000.png
|
H2O-s_t08900000.png
|
NH4SH-s_t08900000.png
|
NH3-s_t08900000.png
|
|
|
|
PotTemp_t09000000.png
|
PotTempAnm_t09000000.png
|
VPotTemp_t09000000.png
|
VelX_t09000000.png
|
VelZ_t09000000.png
|
StrmFunc_lin_t09000000.png
|
Gas_lin_t09000000.png
|
Cloud-Rain_t09000000.png
|
EqConst_lin_t09000000.png
|
Humidity_H2O-g_lin_t09000000.png
|
Humidity_NH3-g_lin_t09000000.png
|
gas-mean_t09000000.png
|
MixRt-cnd-mean_t09000000.png
|
Stab-mean_t09000000.png
|
HeatingRate_t09000000.png
|
H2O-g_lin_t09000000.png
|
H2S-g_lin_t09000000.png
|
NH3-g_lin_t09000000.png
|
H2O-s_t09000000.png
|
NH4SH-s_t09000000.png
|
NH3-s_t09000000.png
|
|
|
|
|
温位偏差(初期値からのずれ)
|
温位偏差(水平平均からのずれ)
|
仮温位偏差(初期値からのずれ)
|
水平風速
|
鉛直風速
|
流線関数(線型プロット)
|
凝結成分気体混合比(赤: H2O, 緑: H2S, 青: NH3)
|
凝結物混合比(赤: H2O, 緑: NH4SH, 青: NH3)
|
NH4SH の相平衡からのずれ
|
H2O 相対湿度
|
NH3 相対湿度
|
凝結成分気体混合比の水平・時間平均(赤: H2O, 緑: H2S, 青: NH3)
|
凝結物混合比の水平・時間平均(赤: H2O, 緑: NH4SH, 青: NH3)
|
安定度
|
加熱率
|
H2O 蒸気の混合比
|
H2S 蒸気の混合比
|
NH3 蒸気の混合比
|
H2O 雲と雨の混合比
|
NH4SH 雲と雨の混合比
|
NH3 雲と雨の混合比
|
|
|
|
PotTemp_t09100000.png
|
PotTempAnm_t09100000.png
|
VPotTemp_t09100000.png
|
VelX_t09100000.png
|
VelZ_t09100000.png
|
StrmFunc_lin_t09100000.png
|
Gas_lin_t09100000.png
|
Cloud-Rain_t09100000.png
|
EqConst_lin_t09100000.png
|
Humidity_H2O-g_lin_t09100000.png
|
Humidity_NH3-g_lin_t09100000.png
|
gas-mean_t09100000.png
|
MixRt-cnd-mean_t09100000.png
|
Stab-mean_t09100000.png
|
HeatingRate_t09100000.png
|
H2O-g_lin_t09100000.png
|
H2S-g_lin_t09100000.png
|
NH3-g_lin_t09100000.png
|
H2O-s_t09100000.png
|
NH4SH-s_t09100000.png
|
NH3-s_t09100000.png
|
|
|
|
PotTemp_t09200000.png
|
PotTempAnm_t09200000.png
|
VPotTemp_t09200000.png
|
VelX_t09200000.png
|
VelZ_t09200000.png
|
StrmFunc_lin_t09200000.png
|
Gas_lin_t09200000.png
|
Cloud-Rain_t09200000.png
|
EqConst_lin_t09200000.png
|
Humidity_H2O-g_lin_t09200000.png
|
Humidity_NH3-g_lin_t09200000.png
|
gas-mean_t09200000.png
|
MixRt-cnd-mean_t09200000.png
|
Stab-mean_t09200000.png
|
HeatingRate_t09200000.png
|
H2O-g_lin_t09200000.png
|
H2S-g_lin_t09200000.png
|
NH3-g_lin_t09200000.png
|
H2O-s_t09200000.png
|
NH4SH-s_t09200000.png
|
NH3-s_t09200000.png
|
|
|
|
PotTemp_t09300000.png
|
PotTempAnm_t09300000.png
|
VPotTemp_t09300000.png
|
VelX_t09300000.png
|
VelZ_t09300000.png
|
StrmFunc_lin_t09300000.png
|
Gas_lin_t09300000.png
|
Cloud-Rain_t09300000.png
|
EqConst_lin_t09300000.png
|
Humidity_H2O-g_lin_t09300000.png
|
Humidity_NH3-g_lin_t09300000.png
|
gas-mean_t09300000.png
|
MixRt-cnd-mean_t09300000.png
|
Stab-mean_t09300000.png
|
HeatingRate_t09300000.png
|
H2O-g_lin_t09300000.png
|
H2S-g_lin_t09300000.png
|
NH3-g_lin_t09300000.png
|
H2O-s_t09300000.png
|
NH4SH-s_t09300000.png
|
NH3-s_t09300000.png
|
|
|
|
PotTemp_t09400000.png
|
PotTempAnm_t09400000.png
|
VPotTemp_t09400000.png
|
VelX_t09400000.png
|
VelZ_t09400000.png
|
StrmFunc_lin_t09400000.png
|
Gas_lin_t09400000.png
|
Cloud-Rain_t09400000.png
|
EqConst_lin_t09400000.png
|
Humidity_H2O-g_lin_t09400000.png
|
Humidity_NH3-g_lin_t09400000.png
|
gas-mean_t09400000.png
|
MixRt-cnd-mean_t09400000.png
|
Stab-mean_t09400000.png
|
HeatingRate_t09400000.png
|
H2O-g_lin_t09400000.png
|
H2S-g_lin_t09400000.png
|
NH3-g_lin_t09400000.png
|
H2O-s_t09400000.png
|
NH4SH-s_t09400000.png
|
NH3-s_t09400000.png
|
|
|
|
PotTemp_t09500000.png
|
PotTempAnm_t09500000.png
|
VPotTemp_t09500000.png
|
VelX_t09500000.png
|
VelZ_t09500000.png
|
StrmFunc_lin_t09500000.png
|
Gas_lin_t09500000.png
|
Cloud-Rain_t09500000.png
|
EqConst_lin_t09500000.png
|
Humidity_H2O-g_lin_t09500000.png
|
Humidity_NH3-g_lin_t09500000.png
|
gas-mean_t09500000.png
|
MixRt-cnd-mean_t09500000.png
|
Stab-mean_t09500000.png
|
HeatingRate_t09500000.png
|
H2O-g_lin_t09500000.png
|
H2S-g_lin_t09500000.png
|
NH3-g_lin_t09500000.png
|
H2O-s_t09500000.png
|
NH4SH-s_t09500000.png
|
NH3-s_t09500000.png
|
|
|
|
PotTemp_t09600000.png
|
PotTempAnm_t09600000.png
|
VPotTemp_t09600000.png
|
VelX_t09600000.png
|
VelZ_t09600000.png
|
StrmFunc_lin_t09600000.png
|
Gas_lin_t09600000.png
|
Cloud-Rain_t09600000.png
|
EqConst_lin_t09600000.png
|
Humidity_H2O-g_lin_t09600000.png
|
Humidity_NH3-g_lin_t09600000.png
|
gas-mean_t09600000.png
|
MixRt-cnd-mean_t09600000.png
|
Stab-mean_t09600000.png
|
HeatingRate_t09600000.png
|
H2O-g_lin_t09600000.png
|
H2S-g_lin_t09600000.png
|
NH3-g_lin_t09600000.png
|
H2O-s_t09600000.png
|
NH4SH-s_t09600000.png
|
NH3-s_t09600000.png
|
|
|
|
PotTemp_t09700000.png
|
PotTempAnm_t09700000.png
|
VPotTemp_t09700000.png
|
VelX_t09700000.png
|
VelZ_t09700000.png
|
StrmFunc_lin_t09700000.png
|
Gas_lin_t09700000.png
|
Cloud-Rain_t09700000.png
|
EqConst_lin_t09700000.png
|
Humidity_H2O-g_lin_t09700000.png
|
Humidity_NH3-g_lin_t09700000.png
|
gas-mean_t09700000.png
|
MixRt-cnd-mean_t09700000.png
|
Stab-mean_t09700000.png
|
HeatingRate_t09700000.png
|
H2O-g_lin_t09700000.png
|
H2S-g_lin_t09700000.png
|
NH3-g_lin_t09700000.png
|
H2O-s_t09700000.png
|
NH4SH-s_t09700000.png
|
NH3-s_t09700000.png
|
|
|
|
PotTemp_t09800000.png
|
PotTempAnm_t09800000.png
|
VPotTemp_t09800000.png
|
VelX_t09800000.png
|
VelZ_t09800000.png
|
StrmFunc_lin_t09800000.png
|
Gas_lin_t09800000.png
|
Cloud-Rain_t09800000.png
|
EqConst_lin_t09800000.png
|
Humidity_H2O-g_lin_t09800000.png
|
Humidity_NH3-g_lin_t09800000.png
|
gas-mean_t09800000.png
|
MixRt-cnd-mean_t09800000.png
|
Stab-mean_t09800000.png
|
HeatingRate_t09800000.png
|
H2O-g_lin_t09800000.png
|
H2S-g_lin_t09800000.png
|
NH3-g_lin_t09800000.png
|
H2O-s_t09800000.png
|
NH4SH-s_t09800000.png
|
NH3-s_t09800000.png
|
|
|
|
PotTemp_t09900000.png
|
PotTempAnm_t09900000.png
|
VPotTemp_t09900000.png
|
VelX_t09900000.png
|
VelZ_t09900000.png
|
StrmFunc_lin_t09900000.png
|
Gas_lin_t09900000.png
|
Cloud-Rain_t09900000.png
|
EqConst_lin_t09900000.png
|
Humidity_H2O-g_lin_t09900000.png
|
Humidity_NH3-g_lin_t09900000.png
|
gas-mean_t09900000.png
|
MixRt-cnd-mean_t09900000.png
|
Stab-mean_t09900000.png
|
HeatingRate_t09900000.png
|
H2O-g_lin_t09900000.png
|
H2S-g_lin_t09900000.png
|
NH3-g_lin_t09900000.png
|
H2O-s_t09900000.png
|
NH4SH-s_t09900000.png
|
NH3-s_t09900000.png
|
|
|
|
|
|
|
|
|
|
|
|
|
|
|
|
|
|
|
|
|
|
|
|
|
|
|
|